2024年中国工程机械行业业务布局与发展战略
IM电竞官方入口IM电竞官方入口中商情报网讯:从大型的建筑项目,到矿山的开采作业,再到道路桥梁的修建,年程机械始终是不可或缺的力量。然而,要在这个充满挑战与机遇的领域中脱颖而出,企业需要精心规划其业务布局,制定出具有前瞻性和适应性的发展战略。
原材料供应环节。包括钢铁、橡胶、塑料、电子元件等各类原材料的生产和供应。例如,钢铁,橡胶等
零部件制造环节。包括发动机系统零部件、传动系统零部件、制动系统零部件、液压系统零部件、电气系统零部件、底盘系统零部件、工作装置零部件等多种类型。
整机制造环节。将各种零部件组装成完整的工程机械产品,包括土方机械、起重机械、压实机械、桩工机械、混凝土机械、路面机械、掘进机械、凿岩机械、预应力机械、装修机械、市政工程与环卫机械、矿山机械、林业机械、农业机械、高空作业机械、等共21种。
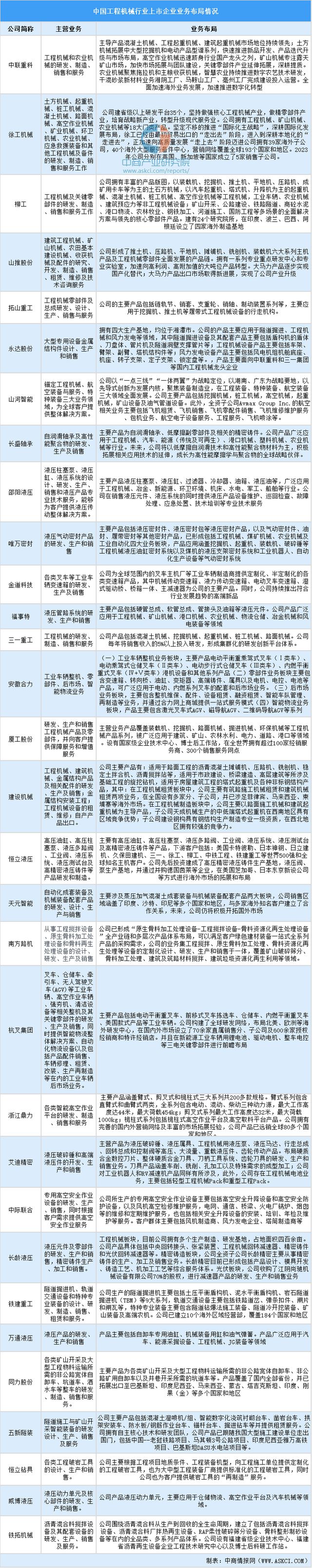
2023年,中国工程机械行业上市企业31家,多分布于东部和中部地区。其中,湖南省上市企业数量最多。我国上市企业整体覆盖从关键零部件到各类工程机械,形成了较为完整的产业链。
2023年,中国工程机械行业上市企业共实现营业收入3409.48亿元,实现归母公司股东净利润252.67亿元。在这样的千亿级大市场中,徐工机械实现营业收入928.48亿元,三一重工实现营业收入740.19亿元,中联重科实现营业收入470.75亿元。
2023年,我国工程机械行业上市企业达31家,但大多营业收入在10亿元以下。
中国工程机械行业上市企业业务布局呈现多元性的特点。整体产品线丰富且向相关产业延伸,销售网络国际化布局,部分企业发展方向丰富,例如山河智能拥有航空装备业务。
各企业发展战略注重强化自身业务,部分向相关产业布局。或通过国际化发展,或通过研发创新,做精产品,开拓市场等方式增强自身竞争力,巩固行业地位。
更多资料请参考中商产业研究院发布的《中国机械工程行业市场前景及投资机会研究报告》,同时中商产业研究院还提供产业大数据、产业情报、行业研究报告、行业白皮书、行业地位证明、可行性研究报告、产业规划、产业链招商图谱、产业招商指引、产业链招商考察&推介会、“十五五”规划等咨询服务。
特别声明:以上内容(如有图片或视频亦包括在内)为自媒体平台“网易号”用户上传并发布,本平台仅提供信息存储服务。
种完麦子就往南走的“麦子奶奶”找到了:麦子种完白菜又熟了,等收拾完白菜就出发
江苏省涟水中等专业学校:给予姜萍老师诫勉谈线年后与家人决裂 郁豹豹:5月就已经被父亲拉黑
江苏省涟水中等专业学校:给予姜萍老师诫勉谈线年后与家人决裂 郁豹豹:5月就已经被父亲拉黑
上海铁路局2025招聘4579人,专科岗位3347人,南京这所学校有优势
苹果M4 Max对比24核Intel Ultra 9 285K单核性能超17% 多核性能赢16%
本文由:IM电竞,IM电子竞技,IM电竞官网提供







服务热线


